Apprenons-nous vraiment de nos erreurs ?

“Je ne perds jamais. Soit je gagne, soit j’apprends.”

On connait tous cette phrase de Nelson Mandela. Elle affirme sans aucune ambiguïté la puissance de l’échec pour progresser et devenir plus fort. On entend par ailleurs souvent que c’est ce qui distingue la culture anglo-saxonne de la culture européenne : l’échec serait vécu comme un passage obligé dans l’acquisition d’une expérience qui, inévitablement, se conclura plus tard par un succès bien mérité. Les réseaux sociaux regorgent de ces belles histoires…

Pourtant les exemples d’entreprises qui s’entêtent et répètent leurs erreurs, restent bloquées dans des schémas de fonctionnement qui génèrent systématiquement les mêmes difficultés, sont tellement nombreux qu’une question me semble légitime : “Apprenons-nous vraiment de nos erreurs ?”

Une étude de Sunkee Lee et Jisoo Park, parue en mai 2024 dans le Stratégic Management Journal, apporte un éclairage instructif à cette question. Ici, il n’est pas question d’une entreprise commerciale et de profits à optimiser, mais de chirurgiens et de vies à sauver. On peut donc imaginer que l’enjeu est tel que la question de l’apprentissage à chaque issue défavorable est évidente et linéaire : le chirurgien apprend et sa performance s’améliore systématiquement.

Mais en suivant la trajectoire de 307 chirurgiens sur plus de quinze ans, les chercheurs ont mis au jour un phénomène plutôt déroutant. Certes les échecs permettent au chirurgien débutant de progresser mais, passé un certain seuil, la courbe d’apprentissage s’inverse ! L’accumulation d’échecs ne mène plus au progrès, mais à une stagnation, voire à une dégradation de la performance. C’est comme si, au lieu de tirer des leçons, le chirurgien finissait par baisser les bras face à l’échec.

Face à ce résultat contre-intuitif, les chercheurs avancent plusieurs analyses.

Ils ont d’abord confirmé que la relation entre l’accumulation d’échecs et l’apprentissage n’est pas linéaire, mais suit une courbe en U inversé. L’explication n’est pas une perte de compétence technique, mais relève de facteurs psychologiques plus profonds. Les chercheurs suggèrent qu’un excès d’échecs peut conduire à un état de résignation acquise (ou « learned helplessness »), où le chirurgien commence à attribuer ses échecs non plus à des actions corrigeables, mais à des facteurs incontrôlables et pérennes, incluant son propre manque de talent inné. La résignation devient alors inéluctable.

Ce mécanisme de défense protège l’ego mais anéantit l’apprentissage. L’étude révèle cependant une lueur d’espoir : cet effet négatif est moins prononcé chez les chirurgiens qui ont déjà accumulé de nombreux succès. Ces succès antérieurs agiraient comme un « capital confiance », un tampon psychologique leur permettant de mieux encaisser les échecs et de continuer à en tirer des leçons. En somme, pour apprendre de ses échecs, il faut aussi avoir connu la réussite et avoir pu construire de la confiance.

Deux conclusions majeures méritent d’être soulignées :

  1. On apprend mieux de ses propres succès que de ses propres échecs. Contrairement au fameux adage, l’étude montre que les chirurgiens améliorent davantage leur pratique après une opération réussie. Un succès vient valider et renforcer une méthode de travail efficace, construisant ainsi une base de compétences solides et la confiance nécessaire pour aborder des cas complexes. À l’inverse, un échec personnel, souvent difficile à accepter, peut activer des mécanismes de défense psychologique (comme le biais d’attribution) qui bloquent l’analyse objective et donc l’apprentissage.
  2. On apprend mieux des échecs des autres que de leurs succès. Le phénomène s’inverse complètement lorsqu’il s’agit d’apprendre par l’observation. Les chirurgiens tirent bien plus d’enseignements des échecs de leurs pairs que de leurs succès. Un échec observé chez un collègue agit comme un signal d’alarme. Il constitue une leçon puissante et gratuite, analysée de manière plus détachée et objective, sans que l’ego soit menacé. Il permet d’identifier des risques concrets et des pièges à éviter. Le succès d’un autre, quant à lui, est souvent plus difficile à décortiquer et peut être simplement attribué à la chance ou à des circonstances particulières.

Ainsi, l’étude dessine une voie plus complexe vers la maîtrise. La stratégie d’apprentissage la plus efficace ne serait pas de se focaliser sur ses propres erreurs, mais de s’appuyer sur une double fondation : la confiance bâtie sur ses propres réussites et la formation acquise grâce à l’analyse factuelle des échecs d’autrui.

Aux sources du déni : notre cerveau est programmé pour ignorer ses erreurs

Si nous peinons à apprendre de nos échecs, c’est encore une question de biais cognitif. Pour maintenir une image de soi positive et continuer à avancer, nous utilisons inconsciemment des filtres de réalité. Nous nous racontons des histoires !

Le plus puissant d’entre eux, identifié par le psychologue Fritz Heider, est le biais d’attribution qui fait partie d’une théorie plus globale déjà évoquée dans un article précédent : la théorie d’attribution.

En synthèse, ce mécanisme est le premier ennemi de l’apprentissage. Il nous pousse à diviser le monde en deux catégories d’explications :

  • Nos succès sont internes : Si je boucle ce projet en avance, c’est grâce à ma rigueur et mon talent.
  • Nos échecs sont externes : Si le projet prend du retard, c’est la faute d’un autre service avec lequel je travaille, du manque de budget ou de la météo.

Comment apprendre d’une erreur dont on se sent, au fond, « victime » plutôt qu’auteur ?

Ce phénomène se complique lorsqu’on observe les autres. C’est ici qu’apparaît l’erreur d’attribution. Nous avons une tendance systématique à expliquer les erreurs des autres par leur personnalité (« il est incompétent », « elle est désorganisée ») tout en ignorant le contexte. Contexte qui, lorsqu’il s’agit de nous, devient primordial (bien sûr…) !

L’autre est en retard parce qu’il manque de professionnalisme, je suis en retard à cause des bouchons…

Dans une équipe, ce cocktail de biais crée un environnement toxique pour la connaissance s’il est ignoré :

  1. L’analyse de projet devient un tribunal : Au lieu de chercher le « quoi » (le défaut dans le processus), on cherche le « qui » (le coupable).
  2. L’expérience ne se transforme pas en expertise : En attribuant systématiquement nos échecs à l’autre ou à une forme de contexte imposé (”On n’est pas très rigoureux dans cette boîte…”), nous nous condamnons à les répéter. Notre cerveau finit par se déconnecter de la réalité pour ne plus souffrir : nous réécrivons l’histoire pour continuer à avancer : ”Avant, on réussissait mieux (bien sûr…)”.

En somme, nous ne sommes pas programmés pour être lucides, mais pour être résilients. Le problème, c’est que cette résilience se fait souvent au prix d’une forme d’aveuglement. Pour briser ce cycle, il ne suffit pas de « vouloir » apprendre ; il faut construire un environnement qui rend l’aveuglement impossible.

Et si on parlait de sécurité psychologique ?

Si nos biais cognitifs constituent le premier verrou à l’apprentissage, le second — et sans doute le plus robuste — se trouve dans le regard de ceux qui nous entourent. En entreprise, l’échec est rarement une expérience solitaire ; il est observé, jugé et – souvent – sanctionné. C’est ici qu’interviennent les travaux d’Amy Edmondson, professeure à Harvard, qui a démontré que pour apprendre de ses erreurs, il ne suffit pas d’être lucide : il faut se sentir en sécurité.

Le paradoxe de l’hôpital : pourquoi les « meilleures » équipes font plus d’erreurs

Tout commence par une découverte contre-intuitive lors d’une étude menée par Edmondson dans des services hospitaliers.

Elle souhaitait vérifier une hypothèse simple et tellement évidente intuitivement : les équipes les plus soudées et les mieux managées commettent-elles effectivement moins d’erreurs médicamenteuses ? Mais à sa grande surprise, les expériences ont révélé exactement l’inverse : les équipes affichant la meilleure cohésion rapportaient significativement plus d’erreurs que les autres.

Était-ce une preuve d’incompétence ? Bien au contraire. En creusant, Edmondson a compris que dans ces équipes performantes, les infirmières et médecins ne faisaient pas plus d’erreurs, mais ils en parlaient librement. Dans les équipes où le management était rigide ou punitif, les erreurs étaient dissimulées par peur des représailles. Résultat : l’organisation restait aveugle à ses propres failles, rendant l’accident grave inévitable à terme.

C’est ainsi qu’est né le concept de sécurité psychologique : la conviction partagée que l’équipe ne vous humiliera pas, ne vous blâmera pas et ne vous punira pas pour avoir admis une erreur, posé une question ou proposé une idée dissidente.

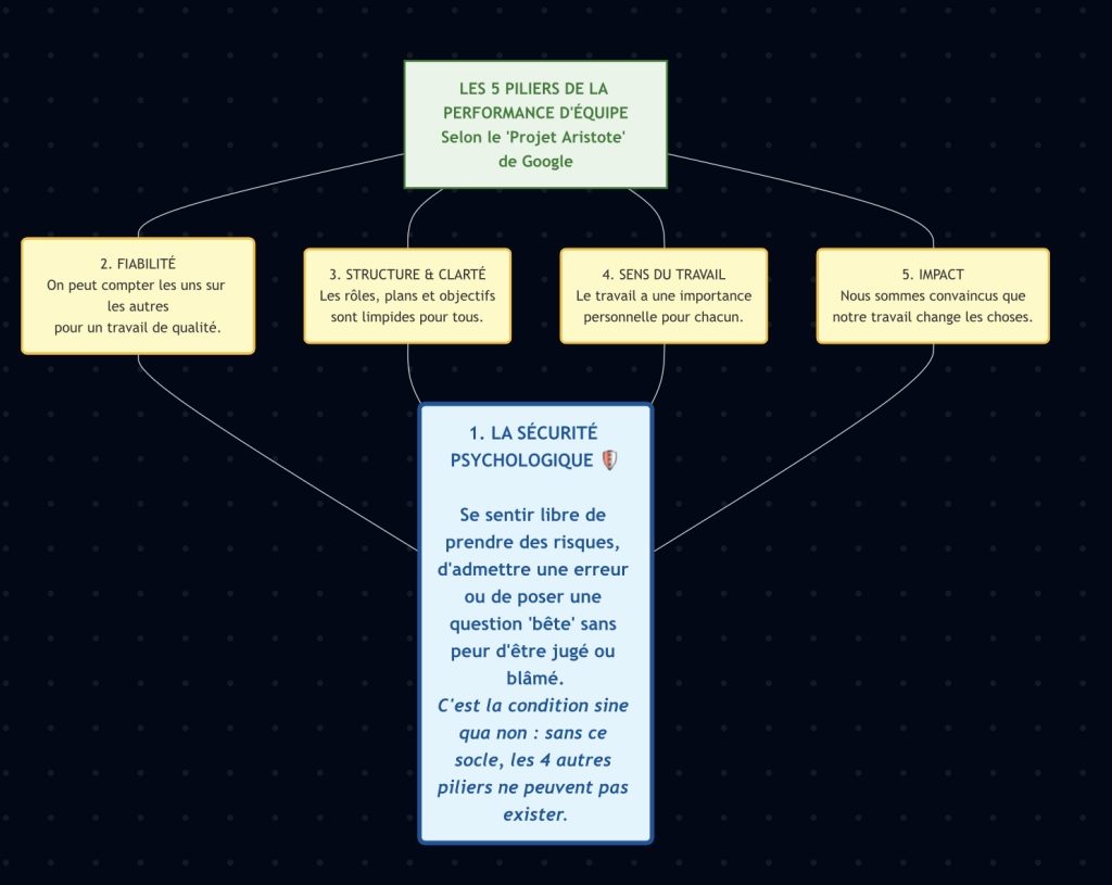
La confirmation par les géants : le Projet Aristote

Ce qui aurait pu rester une théorie académique a trouvé un écho planétaire chez Google. En lançant le « Projet Aristote », le géant du web a analysé des centaines d’équipes pour identifier les ingrédients de la performance. Après deux ans de recherches intensives, la conclusion fut sans appel : peu importait le niveau de diplôme ou l’expertise technique des membres. Le facteur numéro 1 sur les 5 identifiés, loin devant tous les autres, était la sécurité psychologique.

Une équipe de génies qui ne se sentent pas en sécurité sera toujours moins performante qu’une équipe de profils moyens où chacun ose dire : « Je ne sais pas » ou « J’ai fait une bêtise ».

Le manager : architecte de la sécurité, pas juge de paix

Si la sécurité psychologique est le moteur de l’apprentissage, le manager en est donc le pilote. Son rôle change radicalement de dimension : il n’est plus celui qui détient la vérité, mais celui qui garantit l’espace de parole.

Pour qu’une organisation apprenne vraiment, le leader doit assumer une responsabilité de cadrage et d’exemplarité :

  1. Reconnaître les succès obtenus et créer de la confiance dans les équipes : le manager valorise chaque succès et démontre le rôle clé de chacun dans la réussite collective.
  2. Cadrer l’erreur comme une donnée, pas un péché : Le manager doit expliciter que dans un monde complexe et incertain, l’échec est une source d’information vitale. Si le succès est nécessaire pour la confiance, l’analyse des échecs améliore significativement la précision.
  3. Pratiquer l’humilité apprise : Un leader qui reconnaît ses propres doutes ou ses propres ratés envoie un signal puissant : « Ici, on a le droit d’être humain ».

« Le travail du leader n’est pas de s’assurer que personne ne fait d’erreurs, mais de s’assurer que les erreurs ne restent pas silencieuses. » — Amy Edmondson

En valorisant tout autant la réussite (pour le capital confiance) que l’échec analysé (pour l’acquisition de compétences), le manager transforme l’équipe en un système apprenant. Il neutralise l’erreur fondamentale d’attribution en déplaçant le curseur de la « faute individuelle » vers la « faille du processus ».


Echecs et réussites sont la matière première, la sécurité est le catalyseur

Les 5 piliers de la performance d’équipe

Alors, apprenons-nous vraiment de nos échecs ? La réponse est plus nuancée que ne le suggèrent les citations inspirantes sur les réseaux sociaux. Si la phrase de Nelson Mandela reste un idéal noble, la science nous enseigne que l’apprentissage par l’erreur n’a rien d’un automatisme biologique. C’est, au contraire, une discipline de haute lutte.

Nous avons vu que :

  • L’échec est épuisant : Sans un socle de succès pour préserver notre « capital confiance », l’accumulation d’erreurs peut nous conduire à la résignation plutôt qu’à la maîtrise (Lee, 2024).
  • Notre cerveau nous ment : Nos biais cognitifs agissent comme des gardes du corps pour notre ego, nous poussant à blâmer le sort plutôt qu’à questionner nos méthodes.
  • Le silence est le vrai danger : Sans sécurité psychologique, les erreurs ne sont pas des leçons, mais des secrets bien gardés qui finissent par empoisonner l’organisation.

En fin de compte, l’échec n’enseigne rien à celui qui se contente de le subir. Pour qu’il devienne un levier de progrès, il doit être extrait, décortiqué et partagé dans un environnement qui ne cherche pas de coupables, mais des solutions.

Le rôle du manager de demain n’est donc pas d’accepter l’échec comme un fatalité nécessaire, mais de construire une « organisation apprenante ». Cela demande du courage, celui d’une lucidité décidée : regarder ses propres biais en face et garantir à ses équipes que l’erreur sera considérée comme une matière première, pas comme un élément à charge.

Apprendre de ses échecs n’est pas un don, c’est un choix organisationnel qui place la sécurité psychologique comme fondation des modes d’échanges.


Commentaires

Une réponse à “Apprenons-nous vraiment de nos erreurs ?”

  1. […] Dans un article précédent, nous avions exploré le biais d’attribution : nos succès sont internes (« c’est grâce à mon talent »), nos échecs sont externes (« c’est la faute du contexte »). L’auto-mensonge en est la conséquence directe et naturelle. Il ne s’agit pas d’hypocrisie, il s’agit de survie psychologique. Notre cerveau préfère la cohérence narrative à la vérité brute. Il préfère une histoire fausse mais stable à une réalité exacte mais déstabilisante. […]

Laisser un commentaire

Votre adresse e-mail ne sera pas publiée. Les champs obligatoires sont indiqués avec *